Paropkaar
A submission for Ingenium 2021
The Problem
While brainstorming for a project idea, we came to a realisation that a lot of people have noble intentions of helping the community but are unable to do so because of their hectic schedules, time constraints and other logistical issues. This claim was further backed by evidence which we received after surveying; 92.5% of people wish to donate but only 12.7% out of those regularly do so. A massive 63.5% of the population didn’t have information about their nearby salvation armies or foundations.
Here comes, Paropkaar. Based on the observation that most people donate out of convenience, Paropkaar is a service that let’s people donate items from the comfort of one’s own home. ‘paropkaar.’, [ परोपकार ] hindi for donation/donate, is a one-stop platform where people can donate items in a few clicks! Paropkaar allows household users and vendors to locate and donate food, books and clothes to donation hot-spots such as food banks or shelters on an interactive map. Donations are as simple as snapping a photo with a camera that will label your item for you. Simply scan your items, select a foundation and schedule pickup right at your doorstep! The map also shows where other users around you are donating to incentivize more donations. Users can select their profiles (Individual, Business, Other) and donate accordingly. A vendor can donate their leftovers at the end of the day with a few taps! Going out for shopping? Buy a few additional items and just Paropkaar it.
You can also earn points by donating and redeem them to avail discounts, get gift cards and more! The aim of our app is to tackle numerous problems at once; Wastage – of food, clothes and books, Necessity – of these items for the underprivileged, Logistics – of the entire donating process.
Technologies used
- Flutter
- SAWO Labs Authentication
- TensorFlow Lite
- Google Maps API
- nginx
- CockroachDB
- Docker
- Linode
- TypeORM
- TypeScript
- Node.JS
- Express.JS
- Cloudflare
- GoDaddy
- Figma
Refer to deploy.md for instructions on how to deploy and run the backend and API.
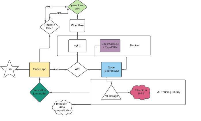
Flowchart
Prototype
Contributing
Pull requests are welcome. For major changes, please open an issue first to discuss what you would like to change.
Please make sure to update tests as appropriate.
License
The Unlicense license
Team
- Sarthak Aggarwal – ML Integration, Google Maps API integration, Frontend
- Raghav Agrawal – Frontend UI/UX, Backend API integration
- Aaditya Rathore – Design (Figma) UI/UX, User research
- Ansh Bhalala – Backend and Data Analysis
